Mobile · Maps & discovery
Soupape Mobile Application Design
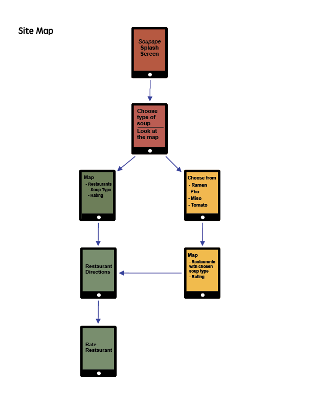
Soupape — Warming up, secured! Find the closest place for a warm bowl of soup when you’re cold in winter. Searching “soup” on maps misses ramen, pho, and other dishes — Soupape gathers them in one place.
Features
- Map of restaurants that serve a warm bowl of soup
- Filter by soup type (e.g. ramen) to see what’s nearby
- Upvote (and add) favorite dishes so restaurants notice demand
- Rate the soup you had at a restaurant
Design goals
- Help local, ethnic restaurants
- Create a warm, inviting experience
- Educate people about ethnic dishes
- Help soup lovers find each other and great spots
Competitive notes
Yelp: “Soup” returns many restaurants, but you still dig through menus to find a warm bowl — Soupape surfaces warm bowls directly.
Google Maps: Similar map model, but only “soup” dishes the app recognizes — icons show which dish each place offers.
Prototype